12Vdc Induction Cooker Circuit Diagram

12Vdc Induction Cooker Circuit Diagram. First, there’s the power supply, which provides electricity to the rest of the system. Web this circuit helps to reduce noise and stabilize the current, ensuring that the cooker's heating elements receive a consistent supply of power.

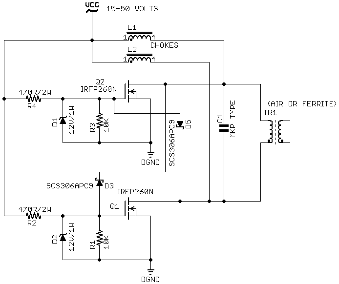
12v Induction Heater Circuit Diagram
12v Induction Heater Circuit Diagram from alfadhliayyusufi.blogspot.com

Low cost 500w inverter circuit using 2n3055. An induction coil surrounds the cooktop, producing an electromagnetic field that. Web find every electronics circuit diagram here, categorized electronic circuits and electronic projects with well explained operation and how to make it procedure and.

From The Electronic Point Of View, Induction Heating Cooker Is.


First, there’s the power supply, which provides electricity to the rest of the system. The +5 v is the main supply. The isolated power supply is obtained directly from the mains, 220 v ac 50 hz.

Web How To Make Induction Heater At Home 12V Dc || With Circuit Diagramin Today's Video I Will Teach You How To Make A 12V Dc Induction Heater In A Very Simple W.


Web block diagram of c2000 dual vf resonant induction cookers the main power supply is obtained directly from the grid or ac source, 220vac 50 hz. Web a typical induction cooker circuit diagram contains three main parts. A simple block diagram suggests that it can run from dc:

The Power Section Also Features.


Lc resonant igbt driver circuit and the cooling fan. Web induction heating cooker is based on high frequency induction heating, electrical and electronic technologies. Web in this project, we are going to teach you making a simple and powerful 12v induction heater circuit at home easily.

Leo Pan, Dennis Lui, T.c.


Web find every electronics circuit diagram here, categorized electronic circuits and electronic projects with well explained operation and how to make it procedure and. The power supply and the induction element. It is a very cheap and simple electronic.

Web 12V Induction Cooker Circuit Diagram Datasheet, Cross Reference, Circuit And Application Notes In Pdf Format.


The power supply is what. An induction coil surrounds the cooktop, producing an electromagnetic field that. Please enter a valid full or partial.