Dc To Ac Circuit

Dc To Ac Circuit. Web you can find examples of power inverter circuits that you can build for converting dc to ac. The circuit shown in post #8 is a magnetic amplifier, a device used for power control long before transistors.

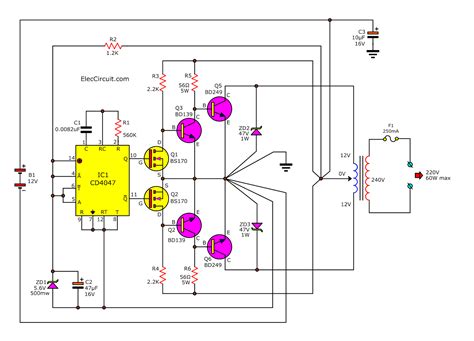
AC to DC Converter Circuit Daigram ac to dc power supply Electrical
AC to DC Converter Circuit Daigram ac to dc power supply Electrical from www.youtube.com

Web in dc, electrons flow steadily in a single direction or forward, while in ac, electrons alternate their direction of flow in periodic intervals. The basic circuits provide a rather crude approximation of ac. The circuit shown in post #8 is a magnetic amplifier, a device used for power control long before transistors.

Web In Direct Current (Dc), The Electric Charge (Current) Only Flows In One Direction.


Harga power inverter mobil pure sine wave psw dc 12v/24v to ac 220v 4000w. Using inverter you can operate your led light, c. The basic circuits provide a rather crude approximation of ac.

The Closed Path In Which The Direct Current Flows Is Called The Dc Circuit.


Web usually, dc voltage is lower than the 230v ac voltage required by our appliances. Web in dc, electrons flow steadily in a single direction or forward, while in ac, electrons alternate their direction of flow in periodic intervals. Consequently, the voltage needs to be increased.

Electric Charge In Alternating Current (Ac), On The Other Hand, Changes Direction Periodically.


Web harga power inverter pure sine wave dc 12v to ac 220v 1600 watt. Web in this video, we are going to show you making a inverter circuit. The circuit shown in post #8 is a magnetic amplifier, a device used for power control long before transistors.

You Can Make This Circuit At Home Easily.


The current flows in only one direction and it is mostly used in low voltage. Web #dctoacinverter converter #dctoac #directcurrent #alternating_current #electronic in this video, we'll be discussing how to convert dc to ac. Web enter ac voltage to convert it into dc voltage and vice versa by using this online ac to dc calculator.

Web You Can Find Examples Of Power Inverter Circuits That You Can Build For Converting Dc To Ac.


Ac = dc / 0.6360.